Традиція — запорука міського різноманіття?
Будівлі скільки завгодно можуть зростати вгору, нам цілком може подобатися безкраїй «ліс» із небосягів і шпилів, коли ми дивимося на місто з оглядових майданчиків або останніх поверхів. Коли ж спускаємося з небес на землю, то воліли б бачити дружній і пропорційний простір, в якому не відчуваєш себе безпорадною комахою.
Найбільш активна взаємодія між мешканцями міста і його кам’яною душею відбувається внизу. Те, чи сприймається забудова орієнтованою на людину, наскільки корисними й досяжними є приміщення з різним типом призначення, значною мірою визначає активний фасад і перший поверх.
Наземні рівні відповідальні за вхідну групу і доступність всіх приміщень у будівлях. Зона біля фасаду відіграє роль «шва» між будинком та вулицею, здатного збільшити кількість функцій простору з публічним доступом і урізноманітнити міський пейзаж.
Традиційна архітектура є дзеркалом щоденних практик. Вона зручна для тих занять і побуту, які століттями супроводжували людей. Ми жили та покидали цей світ, воювали і працювали, виліплюючи із цього всього шумні вулики з осель, вулиць, торгових площ, мурів і доріг.
Модернізм, який став найбільшим викликом традиційному сприйняттю, був одночасно архітектурою великих мрій і мрійників і способом подолання екзистенційних травм. Спробою дати громаді нове майбутнє «з чистого аркуша» — розліноване, наповнене функцією, інтернаціональне. Але погулявши в його просторих, проте емоційно інертних коридорах, спробувавши цей кристально чіткий синтаксис на практиці, звичайній людині із плоті й крові стало… холодно.
Постмодерна архітектура існує не так у стильових, як у часових рамках. Вона надихається всім досвідом минулого й тому має багато облич, проте, схоже, перестала ліпити з людини як супермена, так і «маленький гвинтик». Принаймні та архітектура, яка сьогодні діє усвідомлено і грає на боці добра.
Концепція 15-хвилинного міста, турботи про різноманітність і людські масштаби міського середовища, інтерес до забудови змішаного типу з її девізом «Живи, працюй, грай», використання місцевих матеріалів — усі ці вишукування нагадують «перевинахід» відомих формул, але на більш досконалому рівні. Це усвідомлена апеляція до органічного минулого багатьох міст — ремісничого, торгового, пішохідного. Із громадськими просторами, які залучають до комунікації, та сильними зв’язками між спільнотами.
2000-річна фреска із зображенням «піци». У будинку в Помпеях, де виявили розпис, працювала пекарня. Джерело фото: www.francetvinfo.fr
Перший поверх — найбільш екстравертна частина будинку
Активні поверхи стали звичним міським атрибутом задовго до того, як з’явилося архітектурне визначення mixed-use.
Вже в добу Риму існували великі міста, життя в яких досить сильно нагадувало сучасне. Не всім вільним римлянам пощастило розкошувати на власній віллі, багато кому доводилося орендувати кімнати в прибуткових будинках-інсулах. У найбільш розповсюдженому типі інсули на першому поверсі працювали майстерні ремісників, крамниці та заклади харчування. Ці простори інколи мали своєрідну терасу, яку сьогодні ми назвали б прифасадною зоною.
Типовим закладом комерції була таберна. В ній майстри жили, виготовляли крам і пропонували його відвідувачам, пізніше функції звузилися виключно до виробництва й торгівлі.
Таберни мали просторий окремий вхід і великі вікна на фасаді, які після завершення робочого дня запиралися затворами.
Із розвитком логістики та торгівлі будівлі, на першому поверсі яких розташовувалася артіль чи крамниця, а на другому — громадські або приватні простори, стали звичними для багатьох середньовічних міст.
В якості прикладу можна згадати італійські магазини-управи бролето, двоповерхову забудову ремісничих кварталів і торгові ряди. Скління, яке почали широко застосовувати після здешевлення технології, дозволило клієнтам проводити більше часу всередині, прилавки змістилися від входу. Зрештою із ХVII–ХVIIІ ст. комерційні простори почали облаштовувати прозорими вітринами й фасадами.
Типовий прибутковий дім, зокрема і в українських містах, окрім житлових приміщень, які пропонувалися винаймачам, часто передбачав і конторські приміщення та крамниці на першому поверсі.

Комерційні приміщення на перших поверхах житлового будинку в Харкові, 1920-ті рр. Джерело фото: www.lvivcenter.org
Таким чином, тренд на mixed-use architecture, або mixed-use development, який остаточно сформувався в кінці ХХ ст. на противагу «розрізанню» міських просторів на відокремлені житлові, комерційні та промислові частини, абсолютно невипадковий. Змішаний підхід передбачає дві моделі — горизонтальну, коли в межах одного району ми маємо громадські і приватні будівлі різного призначення, але в пропорції, яка задовольняє потреби громади, і вертикальну — коли різні місії можуть бути реалізовані в одній будівлі завдяки поверховому плануванню.
Саме такими ми бачимо більшість міст поважного віку, особливо їх історичну частину. В «старому місті» завжди тісно сплетені громадське і приватне, є багато магнітів для очей, і саме тому ми вважаємо його таким привабливим.
В умовах mixed-use забудови існує багато форм взаємодії з першим поверхом будинків. Жити в такому місті цікавіше
Різноманіття — ліки від нудьги для мозку, цікавими ми сприймаємо середовища, які є дещо «хаотичними». Але в лапках, бо йдеться не про справжній безлад, а про живий пейзаж зі змінами форм, відстаней, акцентів.
В умовах монотонної багатоповерхової забудови саме варіативний функціонал нижніх поверхів і вкраплення малоповерхівок забезпечують таку бажану людьми різноманітність.
Це урбаністична поліфонія, в якій можна знаходити нові й нові тони.

«Я є гарним місцем, щоб в ньому жити» і « Я… є…» — архітектурна мова збалансованого міського простору і архітектурне «заїкання» в умовах радикального міського зонування. Малюнок архітектора Леона Кріє. Джерело зображення: architectural-review.com
Ідеально неправильний «Чарльзтаун» і не тільки він
Якби мандрівникові з минулих епох показали Паундбері, експериментальний сателіт британського міста Дорчестер, він, скоріш за все, залишився б задоволеним. І не лише він — у 2023 р., за версією видання Sunday Times, місто, якому виповнилося тридцять років, визначене одним із найкращих для життя в південно-західному регіоні Британії. Паундбері почали будувати за ініціативою тоді ще принца, а нині короля Чарльза, відомого полум’яною критикою сучасної архітектури, і мають повністю завершити через два роки.
Автором майстер-плану став відомий архітектор-антимодерніст, лауреат премії Driehaus Леон Кріє. Люксембуржець відстоює принципи традиційного містобудування, є прихильником концепції «нового урбанізму», спрямованого на підвищення якості й рівня емпатії міського середовища та покращення умов життя. Запорука успіху в теорії нового урбанізму — пошук точок перетину між сучасним світом, що стрімко змінюється, та архітектурним спадком і традиціями, які вже сформувалися. Кріє не шанує небосяги, лобіює змішане використання територій на противагу жорсткому зонуванню, виступає за ущільнення забудови, пішохідну доступність тощо. Із Чарльзом у них утворився справжній комплаєнс.

Фрагмент мапи з комерційними та сервісними закладами, що вже працюють у невеликому Паундбері. Джерело фото: poundbury.co.uk (скриншот)
Проєкт у графстві Дорсет називали «королівською дистопією», «знімальним майданчиком», «музеєм» і «місцем для поклоніння монархії», він отримав солідну порцію негативу. Втім, американо-канадський архітектор Вітольд Рибчинський після інспектування міста охарактеризував його так: «У Паундбері є набагато більше, ніж може здатися жовчним модерністським критикам. Місто не здається ані анахронічним, ані утопічним, ані елітарним. Це також не гетто для середнього класу. Паундбері втілює соціальні, економічні та планувальні інновації, які можна назвати лише радикальними».

Одна з вулиць Паундбері, фасад із закладом комерції. Фото: Finnbarr Webster. Джерело фото: poundbury.co.uk
Не задля засудження або піднесення проєкту, його цікаво розглядати в контексті перевірки того, як працюють ідеї. Інакше кажучи, у британців була можливість, і вони проекспериментували на невеликому передмісті. Що із цього вийшло?
Паундбері став новоствореною торгово-ремісничою частиною Дорчестера, де традиційні прийоми процитували на новий лад. Проєкт відповідає цілям сталого розвитку й політиці zero-carbon. Особливостями є змішана малоповерхова забудова з активними фасадами, відсутність чіткої планувальної структури, покликана запобігти монотонності та сповільнити рух авто. Рибчинський образно назвав це планування «кролячим лабіринтом із вулицями у формі собачої ноги й кривими провулками». Краще це чи гірше міст і районів, які ми бачили за своє життя, чи це «Воздвиженка, яка змогла», чи затишне кубельце європейця-традиціоналіста, чи справді радикальна життєздатна інновація — вирішить час, мешканці й гості міста.
Важливими пріоритетами Паундбері є 10-хвилинна досяжність сервісів, суворий контроль за дизайн-кодом і рівнем візуального шуму. У фокусі все: від кількості дорожніх знаків і димарів до типології вивісок (визначено чотири шрифти та розміри літер). Інфраструктура міста має забезпечити роботою людей, зайнятих у невеликих бізнесах — роздрібній торгівлі, виготовленні товарів, у сфері послуг. У місті не представлені великі мережі харчування та гіганти ритейлу, натомість культивуються локальні фермерство, кулінарія, ремісництво. На фінальному етапі Паундбері стане домом для шести тисяч осіб, наразі мешканців десь чотири тисячі. Вже працюють майже 300 підприємств і закладів, у яких задіяні 2600 працівників.
Добре це чи погано, українські міста не можна назвати «кролячим лабіринтом». У «Довіднику з відбудови міст», виданому у 2023 р. офісом міських проєктів «Урбанина», впорядковані дані про типи забудови, проблеми проєктування й використання міських просторів і шляхи їх вирішення. В наших містах поєднуються садиби й квартали, осередки вільної забудови з різною висотністю. Кожен тип пропонує неоднакові можливості для активізації перших поверхів. Подвір’я і простори садиб, малоповерхові чи блоковані житлові будинки найчастіше експлуатують самі власники. Таким вулицям важко стати центрами тяжіння. Проте якщо посеред забудови з’явиться заклад або сервіс з облаштованим доступом, локальна популярність йому гарантована.
У багатоповерхівках, особливо якщо вони межують зі жвавими вулицями, пішохідними зонами або площами, від створення активних фасадів з окремими входами добре всім: і громаді, бо якість простору й вибір активностей підвищується, і закладам, бо вони матимуть прибуток. Тому такі можливості доцільно закладати в нові проєкти на етапі планування або враховувати під час реконструкції старого фонду.
У посібнику з урбаністики та оптимізації міського середовища «Київський стандарт», створеному за колаборації компанії ЛУН.ua і мультидисциплінарної команди «Агенти змін», темі активних перших поверхів присвятили окремий розділ. Експерти вказують на такі переваги для жителів, як доступність сервісів, додаткове освітлення для подвір’я і безпечність прибудинкової території, нові можливості для спілкування.
Перешкодами до цього, за версією «Агентів змін», є:
- невизначеність під час проєктування і будівництва щодо того, як поверх використовуватиметься після введення будинку в експлуатацію, яким типам бізнесу надаватиметься і на яких умовах;
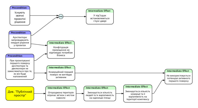
- невдалі або застарілі планувальні рішення, невідповідні потребам бізнесу (що змушує адаптувати фасад, і це рідко має привабливий вигляд);
- відсутність маркетингової аналітики (яких закладів бракує на території та поруч, які спеціальні умови залучать потрібних орендарів);
- закрита територія ЖК і ускладнений доступ до будинку.
Простори для всіх — реалії для українців
Від історичних екскурсів і прогулянок містами перейдемо до найбільш дражливої характеристики просторів — їх доступності. Для України це і про не надто вражаючий попередній досвід, і про свіжі травми війни, яка триває.
За словами головного архітектора «Кумейко Архітектс» та «Едельбург Архітектс» Олександра Кумейка, незважаючи на те, що деякі нормативні вимоги й терміни, вказані в ДБН, досі потребують уточнень і доопрацювання, архітектори серйозно ставляться до інклюзивного компонента об’єктів і просторів, з якими працюють.
«Серед своїх колег бачу повне розуміння й увагу до проблеми. Для українських архітекторів розроблення інклюзивних рішень є не темою для дискусій, а робочим питанням, яке треба опрацювати», — зазначає архітектор.
«Для українських архітекторів, з якими я комунікую, розроблення інклюзивних рішень — не тема для дискусій, а робоче питання, яке треба опрацювати», — Олександр Кумейко
«Років п’ятнадцять тому про комплексну роботу з розроблення планувальних рішень або пристосування для маломобільних груп, як я пам’ятаю, не йшлося. Більшість дій зводилася до облаштування пандусів, — згадує Олександр. — Пізніше змінилася структура погодження проєктної документації, нормам стали приділяти більше уваги на етапах експертизи. Водночас норми існують давно, з різницею в тому, що раніше вони були досить толерантними до дій забудовників, і це давало останнім простір для подвійних трактувань або невиконання вимог у повному обсязі. Результат був обумовлений рівнем соціальної відповідальності замовника — десь норми реалізували в певному обсязі, десь шукали можливості, як цього не робити. Зараз можливостей «не робити» немає, особливо в новому будівництві, і всі сторони це почули. Після внесення змін до ДБН чотири роки тому вони дійсно враховують потреби кожної з маломобільних груп населення.
Щодо термінів, я досі стикаюся з тим, що люди плутаються у визначеннях або не до кінця розуміють їх, переважно уявляючи інклюзивність як список опцій для людей з інвалідністю та/або тих, що використовують колісні крісла», — додає Кумейко.
Інколи здається, що латинізована назва діє як закляття забуття і створює дистанцію для розуміння цього слова широким загалом, а не фахівцями й активістами, які проштовхують зміни. Інклюзивність, або інклюзія — здатність залучати до взаємодії всіх без винятку, щодо просторів і приміщень — це доступність, рівні можливості для користування. Часто використовують також поняття безбар’єрності та безбар’єрних рішень, тобто таких, які формують суспільство без обмежень і роблять середовище комфортним для користування всіма без винятків.
До маломобільних груп за чинними визначеннями належать люди з інвалідністю, тимчасовими порушеннями здоров’я, ті, хто відчуває труднощі під час самостійного пересування, орієнтації в просторі, отримання послуг та інформації, вагітні й особи похилого віку, особи, які переносять дитячі візки. Це фактично ми всі, залежно від того чи іншого життєвого проміжку.
Латинізована назва діє як закляття забуття, створюючи дистанцію для розуміння інклюзивності широким загалом
ДБН В.2.2-40:2018 «Інклюзивність будівель і споруд», чинні з квітня 2019 року, замінили собою попередні ДБН В.2.2-17:2006 «Будинки і споруди. Доступність будинків і споруд для маломобільних груп населення», а ті — ще радянські ВСН 62-91 «Проектирование среды жизнедеятельности с учетом потребностей инвалидов и маломобильных групп населения».
На прикладі назв документів ми бачимо, як змінювався словник і ставлення до питання.
Попри те, що чинні ДБН вийшли після сотні змін, і паралельно до них виконували доопрацювання норм про благоустрій, вірогідно, найближчим часом вони ще будуть доповнюватися.

Підйомник-платформа, здатний рухатися вигнутими сходами та повертати за ріг. Автоматично складається, коли не використовується. Джерело фото: www.elevators.com
«Деякі речі у нас в країні робляться на злобу дня, — констатує Олександр Кумейко. — Зараз суспільство має великий запит на зміни. Є люди — військові й цивільні, які не допустять, щоб їхні права й надалі ігнорували. Є держава, громадські організації та спілки, які захищають інтереси маломобільних груп, і є західні партнери. Я бачу проблематику не стільки в будівництві нових об’єктів і їхній відповідності, як дещо в іншому. Наприклад, у тому, що нормами визначається як «розумне пристосування». Це індивідуальне планувальне рішення, яке має забезпечити маломобільним користувачам мінімальний стандарт доступності після реконструкції або технічного переоснащення будинку. При цьому юридичної конкретики, трактовки «розумності» в документі не подається. Тоді що вважати дійсно розумним пристосуванням, а що — ні? Таких випадків величезна кількість.
Ми маємо багато вже збудованої архітектури, де раніше не було можливості або волі передбачити опції, які вимагаються сьогодні. Є будівлі, які не відповідають жодним нормам. Якщо розібрати кейси щодо вхідної групи, в низці випадків облаштувати той же пандус у будівлі з великою прилеглою територією, наприклад у службовій установі чи адміністрації, можна й доцільно. Проте є ситуації, коли будинок розташований на пішохідній вулиці або в межах щільної історичної забудови. За умов перепаду висоти між рівнем мощення та входом в 1–1,2 м потрібно звести заїзд десять-дванадцять метрів довжиною. За ДБН це буде правильно, але суперечитиме здоровому глузду.
Наприклад, на вулицях Сагайдачного або Костянтинівській у Києві багато старих будинків і досить вузькі тротуари. Якщо всі заклади там зроблять «правильні» пандуси, це буде унормовано й добре з погляду забезпечення доступу, але матиме поганий вигляд. У Європі так не роблять, натомість шукають інші функціональні, але естетичні рішення. Наприклад, облаштовують сходи платформами-підйомниками або навісними платформами, які піднімаються під будь-яким кутом і які можна пристосувати до будь-яких сходів. Поза експлуатацією вони підняті й не займають багато простору», — розповідає архітектор.
Олександр Кумейко: «Що вважати дійсно розумним пристосуванням будівлі, відповідно до ДБН, а що ні?»
Олександр Кумейко продовжує: «До того, як були внесені зміни в ДБН, доходило до жахливих речей, розумним пристосуванням вважали різні відсебеньки. Ми всі пам’ятаємо кнопки виклику персоналу в аптеках, це дурниці, але вважалося виходом. Якщо в нежитловий фонд переводилися квартири на першому поверсі, не можна було отримати дозвіл на будівництво вхідної групи, альтернативою був лише пандус.
Є будівля на проспекті Берестейському в столиці, де таких приміщень дуже багато. До входів ведуть довжелезні рампи без накриття, добудовані на зеленій зоні. Скоріше за все, вони відповідають вимогам за габаритами, ухилом, шириною тощо, але скористатися ними може тільки дуже фізично витривала людина.
Є цікаві парадокси. За чинними вимогами, в нових будівлях усі входи мають бути спроєктовані таким чином, щоб їх могли використовувати маломобільні групи. А якщо, наприклад, будівля вже є? Хтось скаже: то давайте вирішимо, що «розумно» буде зробити інклюзивними не всі, а один вхід. Але ж так теж не написано? А раптом споруда побудована сто років тому і має конструктивні особливості? І у інспекторів, і у виконавців може виникати багато питань.
У документації є й дещо дивні рішення, але принаймні вони окреслені однозначно. Наприклад, передбачається, що громадські простори у два й більше поверхи, навіть якщо це невелике, вбудоване в наявну споруду нежитлове приміщення, мають бути обладнані як мінімум двома ліфтами. Мені здається, тут мала б бути якась альтернатива, проте вимога не має інших трактувань. В усіх нових проєктах, над якими ми з командою працюємо, намагаємося врахувати ці та інші зазначені норми. Завдяки чітким формулюванням не сперечаємося в думках з експертами.
Хочу акцентувати на ще одному моменті: за сучасних умов під час проєктування й будівництва нових об’єктів немає жодних труднощів у тому, щоб закласти всі необхідні для інклюзії рішення. Також вони не є дороговартісними».
«Перед нами ще багато завдань і в полі осмислення, і в практичному втіленні вимог до інклюзії, але я впевнений, що вони зможуть бути реалізовані протягом наступних п’яти-десяти років. Із цього шляху ми вже не звернемо, — продовжує Олександр Кумейко. — За моєю оцінкою, багато громадських будівель, які були збудовані в Україні недавно, вже мають необхідні інклюзивні якості. Серед торгових центрів у столиці можна назвати ТРЦ Ocean Plaza, Lavina Mall. Знаючи авторів проєкту центру Respublika Park, не сумніваюся, що з його приміщеннями все так, як треба.
Наразі я і фахівці «Едельбург Архітектс» задіяні в реконструкції київського ТЦ «Дитячий світ» на Дарниці. В розробленні та нагляді за цим проєктом команда дотримується всіх чинних вимог для забезпечення безбар’єрності, комфортного користування просторами. Ідеться не лише про вхідну групу, а й про габарити проходів, кількість і тип ліфтів, відстані між вбиральнями й оптимізацію маршрутів покупців тощо — тому що, наприклад, на противагу інклюзивним рішенням маркетингові ходи для торгівельних приміщень часто передбачають варіанти, коли відвідувач має рухатися повз якомога більшу кількість вітрин і магазинів, бо це додатково стимулює його споживацьку поведінку».
PRAGMATIKA.MEDIA: Чому, на вашу думку, сталося так, що ми маємо хиби в наших знаннях про інклюзію та її прийняття і досі перебуваємо позаду тієї ж західної практики? Чи справді варто звинувачувати в цьому минуле? Що має змінитися?
Олександр Кумейко: Безумовно, є досвід інших країн, на якому корисно вчитися. Проте не варто думати, що будь-де на Заході або в інших частинах світу ситуація ідеальна. Там теж залишається багато питань щодо доступу, особливо в невеликих або відокремлених населених пунктах.
Так, усі торгівельні, комерційні приміщення, ТЦ — і нові, і не дуже — або із самого початку спроєктовані з дотриманням вимог, або дообладнані. Для фахівця вивчати ці можливості розумного пристосування за кордоном цікаво. Дивитися на відкидні платформи, на платформи, які рухаються вздовж стіни з різним кутом нахилу, на те, як облаштовують пішохідні переходи. Всі ці рішення в західній практиці вже використовують десятками років.
Варто розуміти: інклюзивність — не лише про права й гідність, але і про економіку, і про турботу. Бізнеси не чекають, коли хтось примусить їх впроваджувати рішення, вони піклуються про клієнта. Вони думають не про те, як заощадити на будівництві чи облаштуванні, а про те, чи відвідуватиме їхній заклад клієнт, чи достатньо дружньою є будівля або приміщення для маломобільних груп.
Інклюзивність — не лише про права й гідність, але і про економіку, і про турботу
Пам’ятаймо про те, що європейські народи старіють, збільшується відсоток літніх людей. Вони хочуть продовжувати вести активне життя, відвідувати заклади, користуватися послугами, не обмежувати себе в пересуванні, проте можуть мати вікові проблеми з опорно-руховою системою або втомлюваність. У Європі дуже популярний спеціальний транспорт, електричні скутери та колісні крісла для маломобільних груп. На них вони вільно пересуваються містом. Маю надію, в Україні ми теж прийдемо до цього.
Із мого досвіду подорожей, найкращою ситуація бачиться у світових мегаполісах, так званих сіті: тому ж Лондоні або Нью-Йорку, у всіх великих містах США. На мене свого часу справив враження Мельбурн, я звернув увагу, що після кількох днів активних пересувань містом, здається, жодного разу не заносив ногу на поріг. Це було досить дивним досвідом, бо Австралія — це далеко, і людей у країні мешкає не так багато. Адекватною є реалізація принципів інклюзивності в Японії, але в південній, більш провінційній частині країни, вона слабшає, незважаючи на кількість населення й великі міста.
Повертаючись до Лондона, там досі є станції метро, не облаштовані можливістю пересування для маломобільних груп. Те, чи обладнані станції, на схемах позначається піктограмами. Користувач може прибути на певну зупинку, проте буде обмежений в опціях самостійно піднятися в місто. Британському метрополітену 160 років, нагорі щільна забудова, яка перебуває в приватній власності, тому ліфти — а інші варіанти недоречні — не завжди реально облаштувати.
Щодо оцінок ставлення… Мені здається, є глобальна різниця в типі суспільного договору, стосунках між владою й людьми. Зараз ми незалежні і захищаємо свою незалежність, проте тривалий час прожили під радянським прапором, під впливом тієї системи. Є великі розбіжності в парадигмі пріоритетів і сприйнятті цінності людини. На Заході все, що робиться, робиться для людей, ми маємо протилежний досвід. Коли людина усвідомлює свою важливість, вона стає більш вільною і хоче комунікувати, брати участь, робити щось навзаєм. Коли ж людям посилають сигнали «Ви нам не потрібні», суспільна активність завмирає. Зараз ми викорінюємо парадигму минулого. Я впевнений, що нові сценарії для нас не втрачені. Зміни є, і хотілося б сподіватися, що позиція уряду, оновлення законів і норм, контролюючі дії спрятимуть подальшим зрушенням.
Підбиваючи підсумок розмови, обнадійливою новиною можна вважати те, що в новій архітектурі, яка з’являтиметься також у рамках післявоєнної відбудови, інклюзивні рішення з великою часткою вірогідності реалізуються. Водночас у містах і селах зі старим архітектурним фондом, де новобудов немає або мало, а інфраструктура недостатньо розвинена, величезний пласт проблем щодо доступності та безбар’єрності середовища залишиться. Єдиною опцією для поліпшень залишається те саме розумне пристосування.
Ще одна продуктивна теза — крига мовчання щодо проблематики інклюзії скресла. Зміни, що є, влаштовують не всіх, і ми очікуємо на апдейт державної нормативної документації й законодавства згідно з актуальними вимогами сьогодення, реальними кроками в імплементації норм.
За даними моніторингу ООН станом на липень 2023 р., за час повномасштабної війни в Україні отримали поранення 15993 цивільні особи. Серед травм переважають отримані від обстрілів і артилерії, вибухові ураження — саме вони найчастіше призводять до тимчасового або постійного обмеження мобільності та інвалідизації.
Дослідження Київського міжнародного інституту соціології (КМІС) фіксують, що майже 80% українців мають близьких або знайомих, які зазнали поранень чи загинули через російську військову агресію. Ми усвідомлюємо, що ці дані неповні, бо з тимчасово окупованих територій і сірих зон на лінії бойового зіткнення зібрати їх не завжди можливо.
За даними Держстату, в Україні близько 2,7 млн людей з інвалідністю. Близько 73 тис. маленьких українців мають розлад аутистичного спектра (РАС). Можна наводити нові й нові цифри про людей із функціональними порушеннями зору та слуху, опорно-рухового апарату, про людей похилого віку.
Ми дозволили існувати дискримінаційному та упередженому ставленню, ігнорувати права одне одного надто довго, і так не має бути надалі.
«Якщо ти не можеш знайти в місті об’єкти, з якими взаємодіяв, — ти не вдома. Ти чужинець», — Арна Мачкіч
Завершуючи тему інклюзивності, хотілося б згадати ще одну річ, про яку розповідає Арна Мачкіч, нідерландська архітекторка балканського походження, авторка книги «Смертні міста і забуті монументи». Пережитий Арною досвід — війна в Боснії та руйнування міста Мостар. У своїх студіях вона досліджує проблематику ідентичності, механізми залучення та відчуження суспільних груп і біженців і розповідає про це мовою дизайну. За словами Мачкіч, коли під час війн «вбивають» архітектуру, то нищать не лише фізичну оболонку міста, а й пов’язаний із нею людський досвід. Просторові орієнтири зникають, раніше знайомі будівлі набувають нового вигляду або призначень. Через це, коли після воєн і потрясінь міста змінюються, вони ніби перестають бути домом для людей, які в них мешкали. Людина має бачити в місті себе. Доступне середовище — можливість створювати спогади. Без інклюзії, безбар’єрності це неможливо.
«Що, як ми можемо створювати міста, де кожен із мешканців зможе впізнати себе?» — запитує Мачкіч.
Минулі і майбутні виміри безпеки
Місто Шибам у Ємені внесене до списку архітектурної спадщини UNESCO завдяки унікальним глиняним «хмарочосам». «Мангеттен пустелі» став таким через безпекові виклики — постійні набіги кочових племен. Затиснуте мурами, місто могло розширюватися тільки вгору, розбудова по горизонталі зробила б його більш відкритим під час атак. На перших поверхах будинків розташовували стайні та склади із запасами, щоб пережити облогу. Верхні поверхи були житловими, часто з’єднані містками та обладнані терасами, що перетворювало квартали на вертикальний лабіринт. У ньому можна було врятуватися під час нападу.
Ідею Шибама можна описати так: висотність = ізольованість = безпека.
Одного разу вже згаданий у тексті архітектор Леон Кріє в інтерв’ю австралійському урбаністові Нікосу Салінгаросу висловився досить провокативно, назвавши комплекс небосягів Всесвітнього торгівельного центру, зруйнований унаслідок теракту 11 вересня 2001 р., мучеником, що постраждав мимохіть, зокрема й через свої масштаби. На думку архітектора, трагічні події 9/11 мали б вплинути на загальне сприйняття архітектури і уявлення про доцільність висотної забудови.
У розмові Кріє порівнював співвідношення площі підлоги будівлі Пентагона та однієї з башт-близнюків і масштаб пошкоджень, завданих вибухами.
«Якби Всесвітній торгівельний центр був розміщений у чотириповерхових традиційних будівельних блоках, поміркуємо над питанням: скільки літаків знадобилося б, щоб спричинити руйнування загальної площі? Я передбачаю, що кількість буде дорівнювати близько 160 літакам Boeing-737, а не двом…», — резюмував архітектор.
Обидві тези можна сприймати по-різному. Зрозуміло одне: людство і архітектори шукали й продовжують шукати практичні сценарії, які б забезпечили комфортне життя громади. Під впливом історичних подій, заворушень, соціального неспокою увага до безпекових характеристик приміщень може збільшуватися або відходити на другий план.
Простори, до розкриття інклюзивного потенціалу яких ми докладаємо стільки зусиль, стають заручниками своєї відкритості, коли в комунікації з’являється агресія. Доступність обертається вразливістю.
Можна згадати забиті листами фанери вітрини комерційних приміщень в українських містах, наприклад на вулиці Соборній у Миколаєві — найдовшому променаді країни з десятками крамниць і кав’ярень. За місяці атак росіян Соборна перетворилася на пустку, де, здається, дзвенить повітря. Частина приміщень постраждала від обстрілів, інші заклади зачинили. Жвава аура вулиці, яка раніше була магнітом для мешканців і гостей Миколаєва, геть змінилася.
В окупованих населених пунктах приміщення на нижніх поверхах першими розкрадаються й пошкоджуються ворогом.
Під час соціальних протестів у країнах Центральної Європи комерційні приміщення й заклади з вітринами потрапили «під гарячу руку» натовпу. Розбиті шибки, розмальовані й поламані вивіски, вкрадені товари — ціна, яку власники та орендарі заплатили за доступне розташування своїх приміщень на вулицях, якими рухалися протестувальники. Крадіжки залишаються банальним атрибутом сьогодення, проте такий масштаб лутінгу й хаосу було важко закласти в очікувані ризики для бізнесу. Як зазначають деякі іноземні видання, влітку у Франції фінансові втрати бізнесу через протести сягнули 1,1 млрд доларів. Поки все завершилося ремонтами після того, як хвиля неспокою спала, але це явно не надихає власників.

Вітрини комерційних закладів після вуличних протестів у Страсбурзі, Франція, 2023 р. Джерело фото: www.francebleu.fr
Доступні громадські простори з великим скупченням людей можуть стати принадою для злочинців або терористів, великі вітрини та «акваріумні» холи готелів, торгових і виставкових центрів здаються критично крихкими в разі атаки або вибуху. Як архітектура може реагувати на безпекові виклики? Чи ми будемо вимушені принести спілкування та відкритість у жертву?
Навіть на цьому етапі можна помітити відмінності у ставленні до охорони громадських просторів у різних країнах, залежно від устрою, «клімату» всередині суспільства, стосунків із країнами-сусідами. Десь ми заходимо практично в будь-які установи й заклади без затримок, а десь зупиняємося перед металошукачами та проходимо огляд речей, щоб потрапити у звичайний кінотеатр.
На думку архітектора Олександра Кумейка, конструктивні чи планувальні рішення, які могли б суттєво підвищити рівень безпечності просторів нижніх поверхів, або ж неприйнятні для самих власників, або економічно необґрунтовані.
«Для торгових центрів, починаючи з другого поверху й вище, зовнішні стіни взагалі можуть бути глухими. Світлопрозорі фасади не є необхідністю. Ми з вами пам’ятаємо, як організовані гіпермаркети та будівельні центри — їхні вітрини розташовані не в зовнішній стіні будівлі. Вся комунікація з покупцем і маршрути відвідувачів організовані всередині. Тому верхній поверх можна захистити краще, хоча в цьому випадку страждатиме зовнішнє сприйняття будівлі.
Нижній комерційний рівень апріорі має бути відкритим, у багатьох випадках це стріт-ритейл. Вбудовані в житлові будинки комерційні приміщення — ресторани, кафе, магазини — особливо якщо вони розташовані на прохідних вулицях, передбачають можливість роботи з покупцем ззовні, — пояснює архітектор. — Зазвичай це найбільш візуально цікаві приміщення на вулиці, вони привертають увагу покупців вітриною. Якщо зробити їх глухими або, наприклад, із маленькими вікнами чи ґратами, ми отримаємо простори економічно непривабливі як для власника, так і для потенційного орендаря».
«Засоби, які можна було б застосувати, щоб підвищити міцність скління в разі вибуху, є економічно необґрунтованими, — продовжує Кумейко. — Бронювання скла, яке теоретично може вберегти від уламків, вкрай недешева затія. Настільки, що замість упровадити її всюди, доцільніше підтримувати власну армію. Допомагати військовим, щоб ворог не міг навіть спробувати завдати шкоди. Ці витрати будуть більш обґрунтованими ніж «посилення» архітектурних проєктів.
Оперуючи ширшими сенсами, коли у нас з’являється відчуття небезпеки? Коли є загрози, як зараз. Проте з огляду на весь життєвий цикл країни, цей складний період є навіть не секундою часу. Житлові будинки проєктуються з терміном експлуатації щонайменше сто років, війни, навіть найжорстокіші, тривають менше. Чи доцільно робити з будівлі громадського або житлового призначення фортецю, щоб вона залишалася фортецею протягом століття?».
P.M.: Чи варто нам готувати себе до того, що в майбутньому простори стануть менш user-friendly? Наприклад, з’являться обов’язкові лінії безпеки на вході в громадські будівлі або окремі приміщення для огляду речей, враховуючи можливі терористичні загрози. Ми можемо згадати, як «наїжачилися» публічні простори під час пандемії.
О. К.: Крім рамок і поверхневого огляду речей, контролю персоналу, у світі нічого нового не придумали. Ми розуміємо, що це не архітектурні рішення, хоча у випадках, коли лінію перевірки неможливо організувати в приміщенні, її розташовують у зовнішній тимчасовій споруді.
Цей арсенал уже давно використовують у країнах Європи та США переважно у визначних місцях, біля всесвітньо відомих об’єктів, а в східних та арабських країнах — узагалі скрізь. Не тільки там, де політичний устрій нестабільний або небезпека близько, але і в розвинених державах, наприклад Катарі, ОАЕ.
Зараз здається, що ми проходимо це випробування вперше. На жаль, конфлікти і війни з можливістю атак відбуваються у світі повсякчас. Якби за цих умов була потреба убезпечити відвідувачів громадських просторів інакше, люди давно б це винайшли і впровадили у світі. Схоже, єдиний спосіб, у який можна зробити простори більш дружніми, — «розчинити» всі терористичні організації й режими, які становлять небезпеку.
Нормативів для того, щоб будувати або передбачати спеціальні рішення, для нас, фахівців, наразі не існує, окрім тих, що застосовуємо для банківських, судових установ, пенітенціарних закладів.
Незважаючи на всі обставини, передумов для того, щоб забудова зараз або в майбутньому перетворилася на форпост, я думаю, нема».
Переглянути статтю у форматі PDF:
Титульне фото: Олександр Звір / Unsplash













